IlCittadinoMB (@ilcittadinomb) • Instagram photos and videos
image size: 1440x1015
IlCittadinoMB (@ilcittadinomb) • Instagram photos and videos
image size: 1080x1350
What's the best restaurant to eat at in Manassas
image size: 1386x2048
Charles Leclerc's Epic Call Out to DC at Red Bull Racing
image size: 720x1280
IlCittadinoMB (@ilcittadinomb) • Instagram photos and videos
image size: 1080x1350
On The Bay Website Here LOOP
image size: 1080x1350
Manassas, Virginia - Wikipedia
image size: 1920x1080
Eccellenze Trevigiane 2016 - Flipbook by sitixmobile | FlipHTML5
image size: 1280x960
Monse's Taste of El Salvador
image size: 1080x1350
Eredità di Silvio Berlusconi: Ville, Monza Calcio e Veliero in Vendita
image size: 1500x1500
Casa degli Omenoni: Meraviglia del Manierismo Milanese
image size: 720x1280
New Asian Fusion Restaurant in Old Town Manassas
image size: 957x1395
Taqueria Yazmin #2 Menu Manassas • Order Taqueria Yazmin #2 Delivery Online • Postmates
image size: 922x2048
Trivia Tuesday at Monza restaurant
image size: 2880x2304
Hyperscale Data Centers, Colocation | STACK Infrastructure
image size: 1168x697
TOP 10 BEST Italian Restaurants near Manassas, VA - Updated 2025 - Yelp
image size: 1024x2042
TOP 10 BEST Easter Brunch near Manassas, VA 20110 - Updated 2026 - Yelp
image size: 1000x1000
Hyperscale Data Centers, Colocation | STACK Infrastructure
image size: 1000x1000
Andretti Karting Glendale: Thrills Await!
image size: 1024x2042
Elisa Hack and George Mark Pickens' Wedding Website
image size: 1005x1461
8401 Yorkshire Ln, Manassas, VA 20111 | Redfin
image size: 1000x1333
Monse's Taste of El Salvador
image size: 1080x771
F1® Arcade Washington D.C | Racing Experience, Bar \u0026 Restaurant | F1® Arcade
image size: 1512x762
\u0026Pizza Manassas, VA 20110 - Last Updated January 2026 - Yelp
image size: 2500x1668
Hyperscale Data Centers, Colocation | STACK Infrastructure
image size: 1000x1000
Mi Tierra Deli Menu Manassas • Order Mi Tierra Deli Delivery Online • Postmates
image size: 1024x2042
DB1 - Bernard F. Pettingill, Ph.D.
image size: 2880x2304
CITY GUIDE: Welcome to Rome
image size: 1200x1549
F1® Arcade Washington D.C | Racing Experience, Bar \u0026 Restaurant | F1® Arcade
image size: 1440x810
The Touring Club Italiano and the Nationalization of the Italian Bourgeoisie - R.J.B. Bosworth, 1997
image size: 3840x2160
Hans Kollhoff, Mimmo Paladino, Giovanni Nardi, Andrea Martiradonna · XXI Triennale di Milano. Pavilion · Divisare
image size: 710x1270
CITY GUIDE: Welcome to Rome
image size: 1144x1716
Used Alfa Romeo Giulia AWD for Sale Nationwide - CarGurus
image size: 1280x720
Used Alfa Romeo Cars for Sale near Alabama - CarGurus
image size: 1024x768
1967 Ferrari 275 GTB/4 by Scaglietti | Villa Erba 2023 | RM Sotheby's
image size: 1024x768
La Favola Menu Fairfax • Order La Favola Delivery Online • Postmates
image size: 1920x1440
Submit an Event - Historic Manassas, Inc
image size: 1080x1920
The 3D in vitro Adrenoid cell model recapitulates the complexity of the adrenal gland | Scientific Reports
image size: 2880x2304
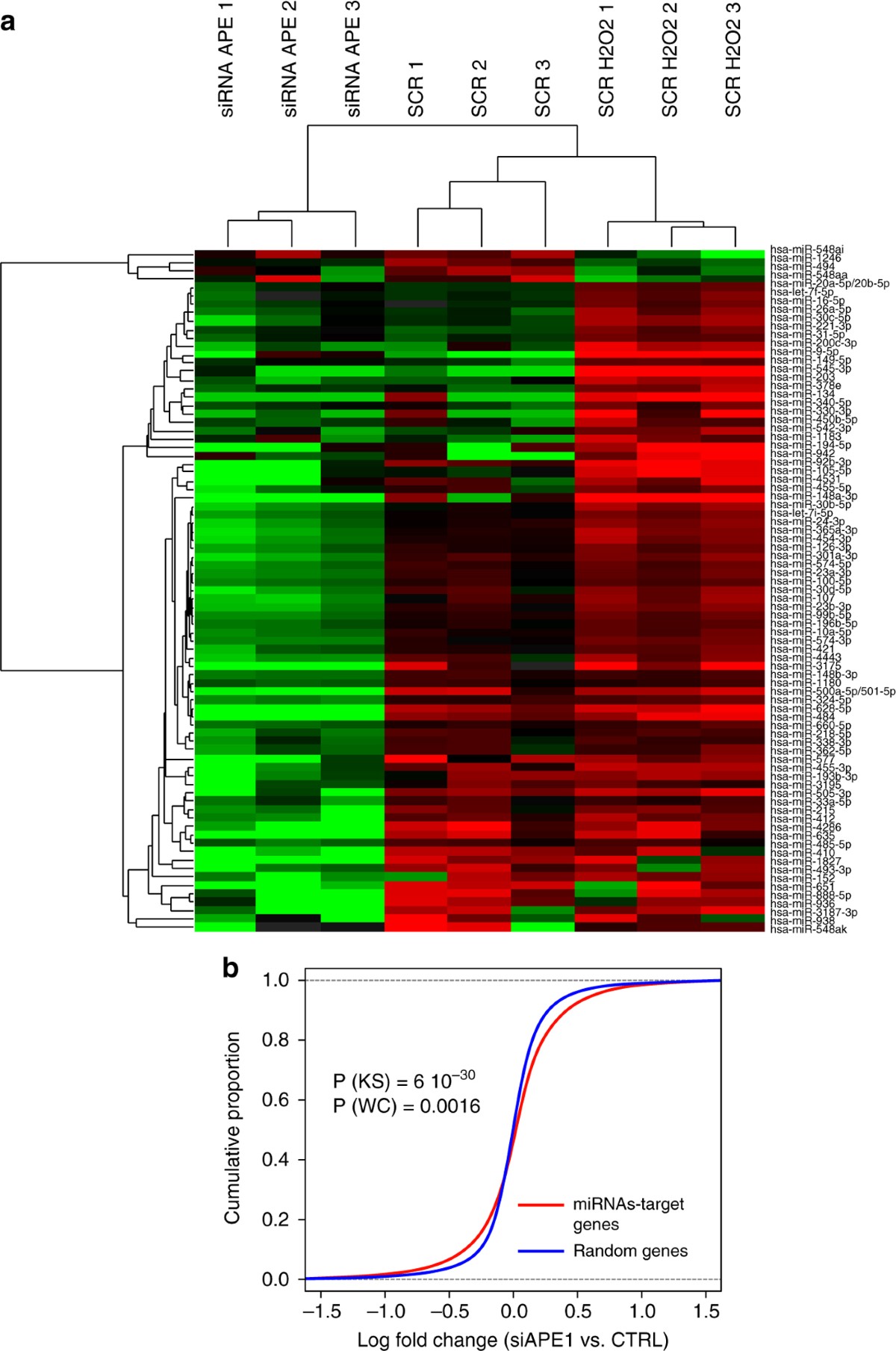
Mammalian APE1 controls miRNA processing and its interactome is linked to cancer RNA metabolism | Nature Communications
image size: 2200x1650
Shining a Light on Skeletal Muscle Regeneration: Red Photobiomodulation Boosts Myoblast Differentiation In Vitro - Parigi - 2025 - The FASEB Journal - Wiley Online Library
image size: 1200x1297
Carrabba's Italian Grill Manassas, VA - Last Updated January 2026 - Yelp
image size: 1200x1809
Used Alfa Romeo Giulia for Sale near Washington, DC - CarGurus
image size: 2128x3428
Shining a Light on Skeletal Muscle Regeneration: Red Photobiomodulation Boosts Myoblast Differentiation In Vitro - Parigi - 2025 - The FASEB Journal - Wiley Online Library
image size: 1000x1000
Frontiers | MeCP2 Epigenetic Silencing of Oprm1 Gene in Primary Sensory Neurons Under Neuropathic Pain Conditions
image size: 1024x768
2022 BMW i4 M50 Gran Coupe VIN: WBY33AW06NFN16450 for Sale - Cars \u0026 Bids
image size: 2128x2533
Characterization and nutritional valorization of agricultural waste corncobs from Italian maize landraces through the growth of medicinal mushrooms | Scientific Reports
image size: 1200x845
Empanadas de Mendoza
image size: 2080x1386
The polymorphism rs35767 at IGF1 locus is associated with serum urate levels | Scientific Reports
image size: 1200x995
The Past, Present, and Future of Non-Viral CAR T Cells - Frontiers
image size: 1080x1080
News - The Warrenton Declaration
image size: 1650x2172
Herpes Simplex Virus Type 1 Infection of the Rat Enteric Nervous System Evokes Small-Bowel Neuromuscular Abnormalities - Gastroenterology
image size: 1200x729
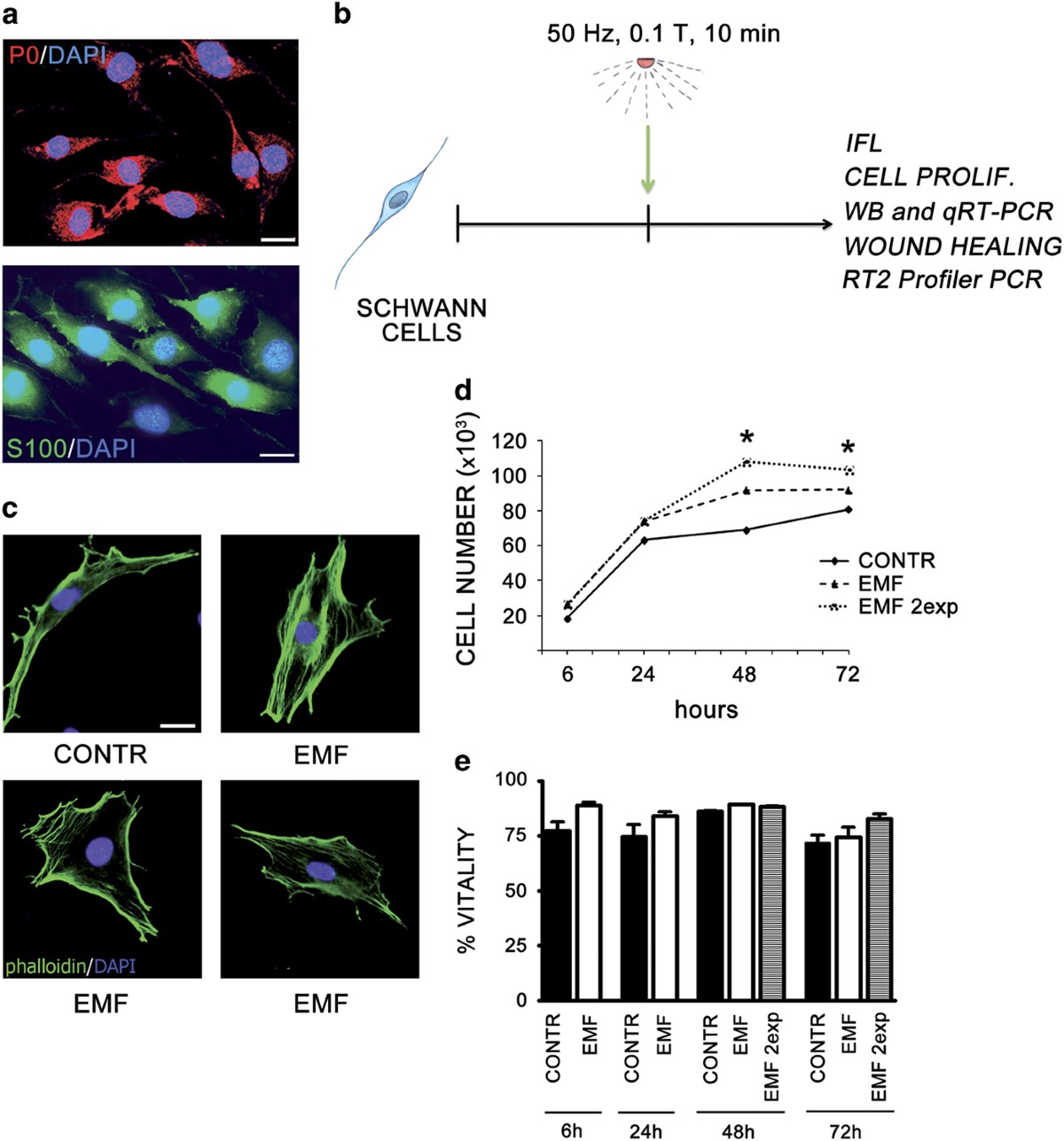
Tumor suppressor Nf2/merlin drives Schwann cell changes following electromagnetic field exposure through Hippo-dependent mechanisms | Cell Death Discovery
image size: 1200x900
Immunological profile of pregnant women with preconception immunity with or without vertical transmission of human cytomegalovirus to the fetus: a retrospective observational study - The Lancet Microbe
image size: 1575x1185
Used Alfa Romeo Giulia for Sale near Fort Smith, AR - CarGurus
image size: 1200x1287
Brazilian Steakhouse Manassas, VA - Last Updated January 2026 - Yelp
image size: 3663x3806
Empanadas de Mendoza
image size: 1024x768
WT Art History Students Making Their Mark on World Stage | WTAMU
Interplay between Leptin and Stearoyl-CoA Desaturase 1 in Estrogen Receptor–Positive Breast Cancer Cells - The American Journal of Pathology
image size: 1500x1500
New insights into cholesterol‐mediated ERRα activation in breast cancer progression and pro‐tumoral microenvironment orchestration - Brindisi - 2023 - The FEBS Journal - Wiley Online Library
image size: 1920x1080
SPECIAL REPORT
image size: 1173x2490
Don't Miss Out: TOP 10 BEST Restaurants That Take Reservations near Manassas, VA - Updated 2026 - Yelp
image size: 2128x2328
F1® Arcade Washington D.C | Racing Experience, Bar \u0026 Restaurant | F1® Arcade
image size: 1000x1000
IKAROS levels are associated with antigen escape in CD19- and CD22-targeted therapies for B-cell malignancies | Nature Communications
image size: 2500x1668
TOP 10 BEST Romantic Restaurant near Manassas, VA 20110 - Updated 2026 - Yelp
image size: 1200x1630
La voce di Talik Gvili arriva da Meitar, dalle parti di Be’er Sheva, nel sud di Israele. Lei ha 55 anni ma gli ultimi due anni e due mesi non contano, o è meglio dire che contano più di tutti gli ...
image size: 1000x1000
Populism and the Extreme Right in Comparative Perspective: The French Rassemblement National and the Italian Forza Nuova - ECPS
image size: 1013x1350
Il Cittadino MB (@ilcittadinomb) / Posts / X
image size: 1080x1350
THE MAGAZINE OF THE FOUNDERS' REGION • POTOMAC, PORSCHE CLUB OF AMERICA • JUN 2025
image size: 1700x1133
Il Giornale dei Biologi - N.4 - Aprile 2024 by Ordine Nazionale dei Biologi - Issuu
image size: 1360x877
IL DIARIO PERSONALE DI GASOL – Il cerchio si chiude. Un nuovo terrore nasce nella morte, una nuova superstizione penetra nell'inespugnabile fortezza dell'eternità. Io sono diventato una leggenda
image size: 1315x1694
MONZA - U-Power Stadium (25,000) | SkyscraperCity Forum
image size: 1024x768
Il Giornale dei Biologi - N.4 - Aprile 2024 by Ordine Nazionale dei Biologi - Issuu
image size: 750x1052
Quotidiano Nazionale: news e ultime notizie di oggi dall'Italia e dal Mondo
image size: 1877x937
Il Giornale dei Biologi - N.4 - Aprile 2024 by Ordine Nazionale dei Biologi - Issuu
image size: 1280x720
CAF Fiorano - Il CAF del cittadino - Patronato Inpas - Reviews, Photos \u0026 Phone Number - Updated January 2026 - Government Offices in Fiorano Modenese, Modena (45) - Wheree
image size: 1316x1695
Il Giornale dei Biologi - N.4 - Aprile 2024 by Ordine Nazionale dei Biologi - Issuu
image size: 1000x1333
Il Giornale dei Biologi - N.4 - Aprile 2024 by Ordine Nazionale dei Biologi - Issuu
image size: 891x1146
CAF Fiorano - Il CAF del cittadino - Patronato Inpas - Reviews, Photos \u0026 Phone Number - Updated January 2026 - Government Offices in Fiorano Modenese, Modena (45) - Wheree
image size: 889x1144
Populism and the Extreme Right in Comparative Perspective: The French Rassemblement National and the Italian Forza Nuova - ECPS
image size: 1000x805
2000 Audi S4 Sedan VIN: WAUDD68D5YA031442 for Sale - Cars \u0026 Bids
image size: 1700x1133
Education Week's Leadership Symposium 2023
image size: 2080x1386
Untitled
image size: 1200x675
How long is your flight? Free private jet flight time calculator...
image size: 1262x670
ILDS 2024 by Mondiale Media - Issuu
image size: 1450x2048
Charles R. Bernardini | M\u0026A and Corporate Transactions | Nixon Peabody LLP
image size: 2100x1500
Anna Ceppi Artist: Paintings for sale - Singulart
image size: 1918x600
2015 Porsche Cayenne Turbo VIN: WP1AC2A27FLA82113 for Sale - Cars \u0026 Bids
image size: 2080x1386
Merry Little Cocktail Christmas Napkins for Gifts and Holiday Bar Supplies - Etsy
image size: 2332x3000
Shining a Light on Skeletal Muscle Regeneration: Red Photobiomodulation Boosts Myoblast Differentiation In Vitro - Parigi - 2025 - The FASEB Journal - Wiley Online Library
image size: 2128x2447
Blog 1 — AlindeQuartett
image size: 2500x1406
IKAROS facilitates antigen escape in the face of CD19- and CD22-targeted therapies for B-cell acute lymphoblastic leukemia | bioRxiv