Epidemiology of Epstein-Barr virus infection and infectious mononucleosis in the United Kingdom | BMC Public Health
image size: 1200x1209
Epstein Barr Virus Epidemiology Forecast 2035
image size: 1280x720
Global burden of deaths from Epstein-Barr virus attributable malignancies 1990-2010 | Infectious Agents and Cancer
image size: 1200x1026
Epstein Barr Virus Epidemiology Forecast 2035
image size: 1280x720
Evidence of lesions from Epstein-Barr virus infection in human breast cancer genomes | medRxiv
image size: 1280x1161
Frontiers | Infectious mononucleosis is associated with an increased incidence of multiple sclerosis: Results from a cohort study of 32,116 outpatients in Germany
image size: 2559x1576
Global burden of deaths from Epstein-Barr virus attributable malignancies 1990-2010 | Infectious Agents and Cancer
image size: 1200x795
Longitudinal analysis reveals high prevalence of Epstein-Barr virus associated with multiple sclerosis | Science
image size: 2848x2194
Longitudinal analysis reveals high prevalence of Epstein-Barr virus associated with multiple sclerosis | Science
image size: 4162x5049
Epidemiology of Epstein-Barr Virus infection and Infectious Mononucleosis in the United Kingdom | medRxiv
image size: 1269x1280
Genome sequencing analysis identifies Epstein–Barr virus subtypes associated with high risk of nasopharyngeal carcinoma | Nature Genetics
image size: 2114x986
Anti–Epstein–Barr Virus BNLF2b for Mass Screening for Nasopharyngeal Cancer | New England Journal of Medicine
image size: 2640x3090
Molecular epidemiology and clinical patterns of Epstein–Barr virus infection in Southwestern Saudi Arabia: a 2020–2023 retrospective study | BMC Infectious Diseases
image size: 685x1227
Transcribed B lymphocyte genes and multiple sclerosis risk genes are underrepresented in Epstein–Barr Virus hypomethylated regions | Genes \u0026 Immunity
image size: 1635x2470
Effects of Alloferon versus Valaciclovir for Treating Chronic Epstein-Barr Virus Infection
image size: 2079x1331
Frontiers | Epstein-Barr virus DNA seropositivity links distinct tumoral heterogeneity and immune landscape in nasopharyngeal carcinoma
image size: 1772x1776
Cytomegalovirus and Epstein–Barr virus co-infected young and middle-aged adults can have an aging-related T-cell phenotype | Scientific Reports
image size: 2007x1833
Epstein-Barr Virus: More maladies than merely mono
image size: 1604x1796
Frontiers | Exploring common pathogenic association between Epstein Barr virus infection and long-COVID by integrating RNA-Seq and molecular dynamics simulations
image size: 6339x2511
Host control of latent Epstein-Barr virus infection | medRxiv
image size: 1280x1029
A disease-specific convergence of host and Epstein–Barr virus genetics in multiple sclerosis | PNAS
image size: 2656x3089
Whole transcriptome profiling reveals major cell types in the cellular immune response against acute and chronic active Epstein-Barr virus infection | Scientific Reports
image size: 1500x2294
Host control of latent Epstein-Barr virus infection | medRxiv
image size: 1280x1041
The superiority of Epstein‐Barr virus DNA in plasma over in peripheral blood mononuclear cells for monitoring EBV‐positive NK‐cell lymphoproliferative diseases - Zheng - 2022 - Hematological Oncology - Wiley Online Library
A disease-specific convergence of host and Epstein–Barr virus genetics in multiple sclerosis | PNAS
image size: 1820x2367
Mutations in latent membrane protein 1 of Epstein-Barr virus are associated with increased risk of posttransplant lymphoproliferative disorder in children - American Journal of Transplantation
image size: 1567x886
Persistence of Epstein-Barr Virus in Self-Reactive Memory B Cells | Journal of Virology
image size: 1219x1800
Frontiers | Pathogenesis and therapeutic implications of EBV-associated epithelial cancers
image size: 3840x1701
Aflatoxin B1 and Epstein–Barr virus-induced CCL22 expression stimulates B cell infection | PNAS
image size: 1944x2324
Systematic analysis of Epstein-Barr virus genes and their individual contribution to virus production and composition | bioRxiv
image size: 976x1280
The influence of human genetic variation on Epstein–Barr virus sequence diversity | Scientific Reports
image size: 1499x1115
Predictors of Epstein-Barr virus serostatus in young people in England | BMC Infectious Diseases
image size: 1200x860
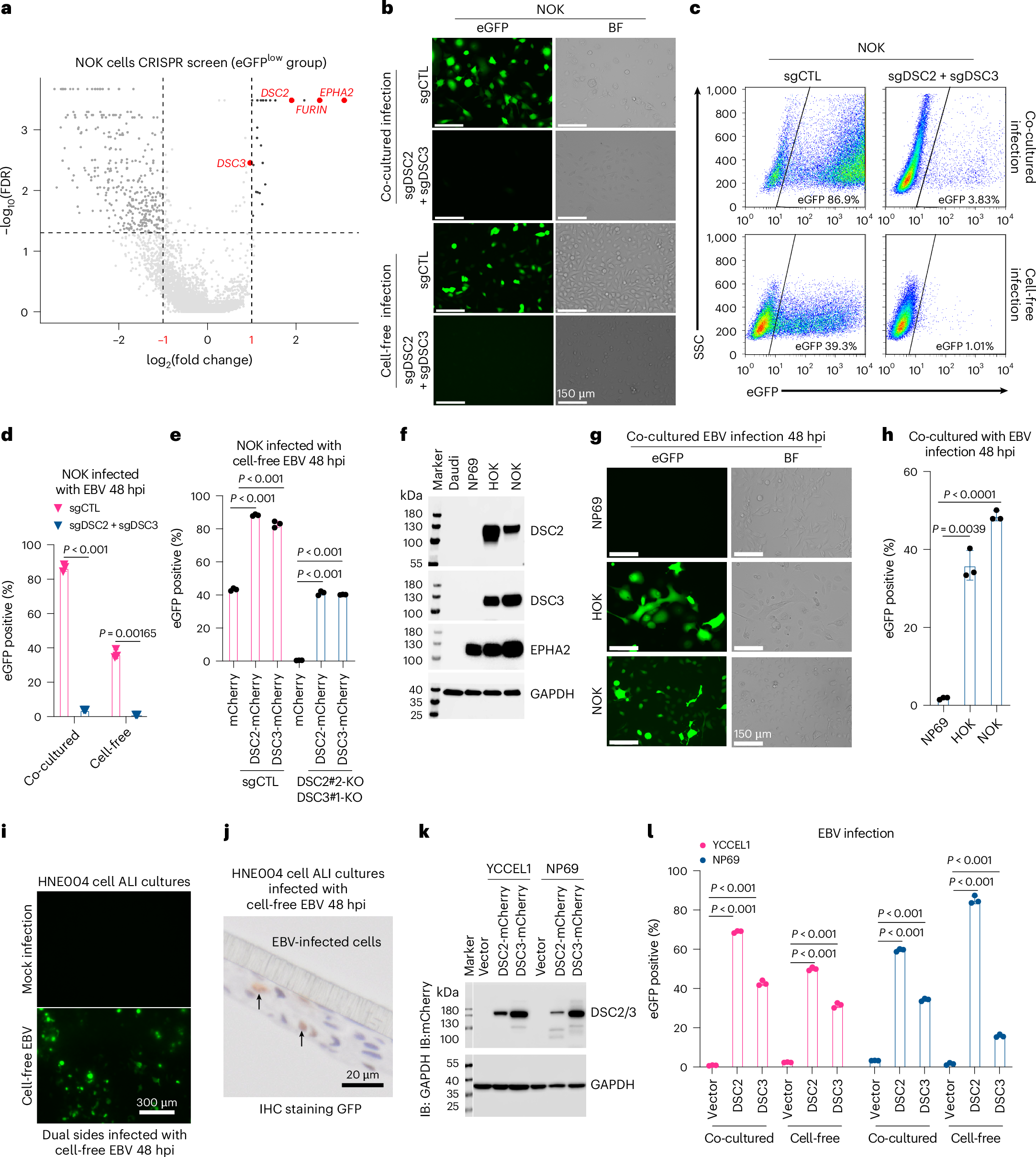
Epstein–Barr virus exploits desmocollin 2 as the principal epithelial cell entry receptor | Nature Microbiology
image size: 2165x2417
Epstein–Barr virus in suspected intracranial infection: a multicenter, retrospective study - International Journal of Infectious Diseases
image size: 3333x1041
Epstein-Barr Virus Infection Promotes Epithelial Cell Growth by Attenuating Differentiation-Dependent Exit from the Cell Cycle | mBio
image size: 1280x1176
Frequent co-reactivation of Epstein–Barr virus in patients with cytomegalovirus viremia under immunosuppressive therapy and/or chemotherapy - Yuki Hatayama, Yuki Hashimoto, Toru Motokura, 2020
Epstein–Barr virus microRNA miR-BART2-5p accelerates nasopharyngeal carcinoma metastasis by suppressing RNase Ⅲ endonuclease DICER1 - Journal of Biological Chemistry
image size: 3500x2967
Antibodies Against Epstein–Barr Virus as Disease Markers of Gastric Cancer: A Systematic Review - José I. Fontes-Lemus, Isaac Zhao, Charles S. Rabkin, Ezequiel M. Fuentes-Pananá, 2023
image size: 3773x3134
Seroprevalence of Epstein-Barr Virus Infection in U.S. Children Ages 6-19, 2003-2010
image size: 1359x2260
Epstein–Barr virus and the immune microenvironment in multiple sclerosis: Insights from high-dimensional brain tissue imaging | PNAS
image size: 1800x1184
Development of a Real-Time Quantitative Assay for Detection of Epstein-Barr Virus | Journal of Clinical Microbiology
image size: 1280x1081
Epstein Barr virus infection induces tissue-resident memory T cells in mucosal lymphoid tissues | bioRxiv
image size: 996x996
CAR-T Cells Targeting Epstein-Barr Virus gp350 Validated in a Humanized Mouse Model of EBV Infection and Lymphoproliferative Disease: Molecular Therapy - Oncolytics
image size: 1635x993
Epstein-Barr virus (Herpesvirus 4) EBV Glycoprotein gp350 / EBV GP350 Protein, His Tag (MALS verified) | ACROBiosystems
image size: 1969x1582
Unveiling the Etiopathogenic Role of Epstein-Barr Virus in Periodontitis - L. Tonoyan, C. Mounier, J. Fassy, S. Leymarie, S. Mouraret, P. Monneyron, S. Vincent-Bugnas, B. Mari, A. Doglio, 2025
image size: 1280x1103
Systematic analysis of Epstein-Barr virus genes and their individual contribution to virus production and composition | bioRxiv
image size: 2519x2380
Genome integration of human DNA oncoviruses | Journal of Virology
image size: 996x996
Epstein-Barr virus gp42 antibodies reveal sites of vulnerability for receptor binding and fusion to B cells: Immunity
image size: 1280x912
Epstein–Barr virus - Wikipedia
image size: 3090x1544
Frontiers | Epstein-Barr virus: the mastermind of immune chaos
image size: 1108x1280
Glycoprotein gp110 of Epstein–Barr virus determines viral tropism and efficiency of infection | PNAS
image size: 1280x1040
Elevated EBNA-1 IgG in MS is associated with genetic MS risk variants | Neurology Neuroimmunology \u0026 Neuroinflammation
Potent human monoclonal antibodies targeting Epstein-Barr virus gp42 reveal vulnerable sites for virus infection: Cell Reports Medicine
image size: 1251x2880
Epstein-Barr Virus: Fight it \u0026 Find Relief with Our Supplements.
image size: 1800x1364
Prospective studies of infectious mononucleosis in university students - Grimm - 2016 - Clinical \u0026 Translational Immunology - Wiley Online Library
image size: 1500x1715
Infectious mononucleosis in children and differences in biomarker levels and other features between disease caused by Epstein–
image size: 2067x826
The Expression Pattern of Epstein-Barr Virus Latent Genes In Vivo Is Dependent upon the Differentiation Stage of the Infected B Cell - ScienceDirect
image size: 1192x698
Estimating the Global Burden of Epstein-Barr Virus–Associated Gastric Cancer: A Systematic Review and Meta-Analysis - Clinical Gastroenterology and Hepatology
image size: 826x1280
Frontiers | The Role of Epstein–Barr Virus in Cervical Cancer: A Brief Update
image size: 1400x1378
Evidence of lesions from Epstein-Barr virus infection in human breast cancer genomes | medRxiv
image size: 3068x4384
Investigating the relationship between Epstein‐Barr virus infection and gastric cancer: A systematic review and meta‐analysis - Dokanei - 2024 - Health Science Reports - Wiley Online Library
image size: 2128x959
Natural History of Epstein-Barr Virus Replication and Viral Load Dynamics after Alemtuzumab-Based Allogeneic Stem Cell Transplantation - Transplantation and Cellular Therapy, Official Publication of the American Society for Transplantation and Cellular ...
image size: 3746x4288
Epstein–Barr Virus, Lower Vitamin D, Low Sun Exposure, and HLA‐DRB1*1501 Risk Variant Share Common Epigenetic Pathways Leading to Multiple Sclerosis Onset - Simpson‐Yap - Annals of Neurology - Wiley Online Library
image size: 1800x968
Current and past Epstein-Barr virus infection in risk of initial CNS demyelination | Neurology
image size: 2600x1285
Frontiers | Epstein–Barr Virus: Diseases Linked to Infection and Transformation
image size: 1800x1587
Effects of Epstein-Barr Virus Infection on the Response of Human Breast Cancer Cells to Nicotine | Anticancer Research
image size: 1280x905
Systematic analysis of Epstein-Barr virus genes and their individual contribution to virus production and composition | bioRxiv
image size: 1200x791
Analysis of Epstein-Barr virus reservoirs in paired blood and breast cancer primary biopsy specimens by real time PCR | Breast Cancer Research | Full Text
image size: 1280x757
The Impact of Epstein-Barr Virus on Autoimmune Neuromuscular Disorders: A Comparative Study of Myasthenia Gravis and Guillain–Barre Syndrome | Research Communities by Springer Nature
image size: 781x1037
Macroautophagy Proteins Assist Epstein Barr Virus Production and Get Incorporated Into the Virus Particles - ScienceDirect
image size: 1800x1540
Propagation and recovery of intact, infectious Epstein–Barr virus from prokaryotic to human cells | PNAS
image size: 3000x1585
Epstein–Barr virus in suspected intracranial infection: a multicenter, retrospective study - International Journal of Infectious Diseases
image size: 1400x1178
Screening for Epstein–Barr virus (EBV) infection status in university freshmen: acceptability of a gingival swab method | Epidemiology \u0026 Infection | Cambridge Core
image size: 1475x1324
Urgency and Necessity of Epstein-Barr Virus Prophylactic Vaccines | Research Communities by Springer Nature
image size: 2917x1503
Infectious mononucleosis is a more realistic target for preventing multiple sclerosis - Multiple Sclerosis and Related Disorders
image size: 3982x2090
Epstein–Barr Virus Latency | Encyclopedia MDPI
image size: 895x929
The role of the early social environment on Epstein Barr virus infection: a prospective observational design using the Millennium Cohort Study | Epidemiology \u0026 Infection | Cambridge Core
image size: 996x996
Structural basis of Epstein-Barr virus gp350 receptor recognition and neutralization: Cell Reports
image size: 3242x2386
Comparison between ELISA and PCR for Detection of Epstein-Barr Virus in Head and Neck Malignancies
image size: 4124x2680
Contribution of Epstein–Barr Virus to Cancer Hallmarks | Encyclopedia MDPI
image size: 1800x1809
Prospective studies of infectious mononucleosis in university students - Grimm - 2016 - Clinical \u0026 Translational Immunology - Wiley Online Library
image size: 1500x1500
Epstein–Barr Virus Hijacks Redox Signaling via Glutathione Peroxidase 4 to Sustain Latency and Drive Gastric Cancer Progression | Antioxidants \u0026 Redox Signaling
Epstein–Barr virus ncRNA from a nasopharyngeal carcinoma induces an inflammatory response that promotes virus production | Research Communities by Springer Nature
image size: 1160x960
Unveiling the Etiopathogenic Role of Epstein-Barr Virus in Periodontitis - L. Tonoyan, C. Mounier, J. Fassy, S. Leymarie, S. Mouraret, P. Monneyron, S. Vincent-Bugnas, B. Mari, A. Doglio, 2025
image size: 1976x1436
Epstein-Barr Virus (HHV-4) Infections Treatment Market Report | Global Forecast From 2025 To 2033
image size: 1280x720
Features Distinguishing Epstein-Barr Virus Infections of Epithelial Cells and B Cells: Viral Genome Expression, Genome Maintenance, and Genome Amplification | Journal of Virology
image size: 969x1280
RNAs in Epstein–Barr virions control early steps of infection | PNAS
image size: 1280x632
Relationship between the risk of intestinal mucosal Epstein–Barr virus and/or cytomegalovirus infection and peripheral blood N
image size: 801x1202
Epstein–Barr virus (EBV) (Chapter 4) - Clinical and Diagnostic Virology