Back to home
Hajjency
Copy link
Gallery · July 10, 2025
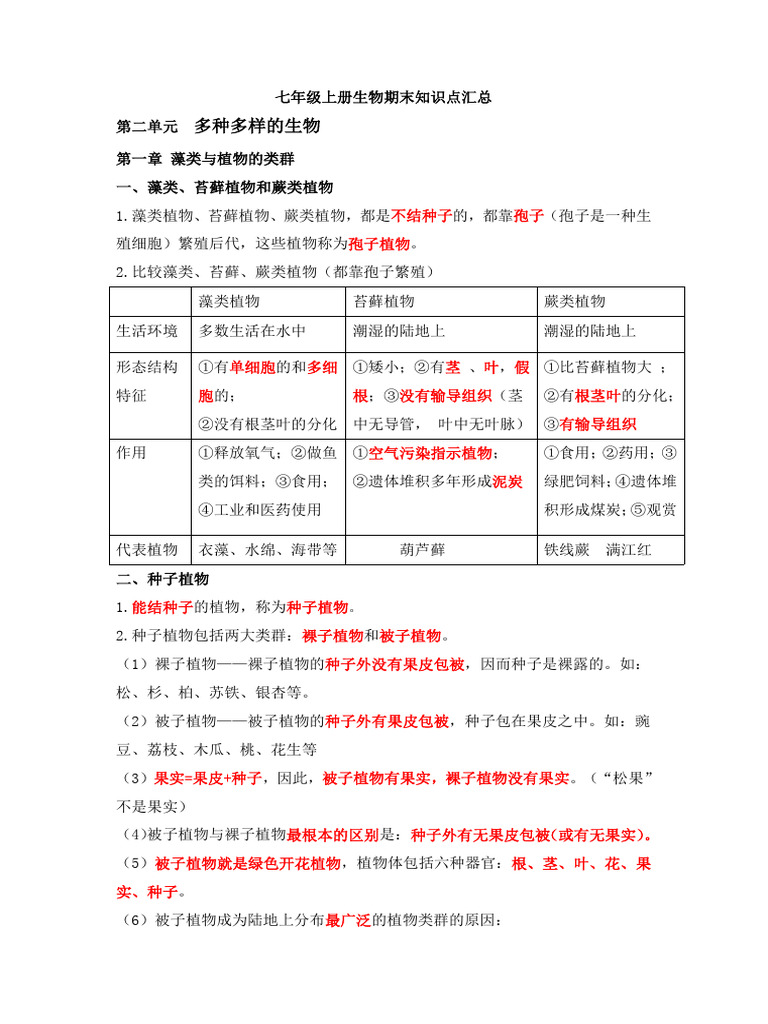
六年级植物细胞图
六年级植物细胞图 实验室测试将通过分析其分子来定义橄榄油的感官特征- Olive Oil Times
86
images
Slug: /2025-07-10/liu-nian-ji-zhi-wu-xi-bao-tu
Source: liu-nian-ji-zhi-wu-xi-bao-tu.json
植物细胞手绘图简单初一平面图- 抖音
image size: 1808x2560
植物细胞结构示意图- 抖音
image size: 1240x1754
植物细胞结构图平面图- 抖音
image size: 1152x864
植物细胞结构图片- 抖音
image size: 1440x1920
植物细胞结构层次生物- 抖音
image size: 2548x1800
怎么画植物细胞和动物细胞结构图- 抖音
image size: 1078x788
1植物细胞的结构和功能| PDF
image size: 768x1024
植物细胞模型图片电子版- 抖音
image size: 2160x2868
植物细胞最基本结构主要包括- 抖音
image size: 1080x1528
3 +植物细胞-王英男| PDF
image size: 768x1024
第5章:细胞和生物体| PDF
image size: 768x1024
线粒体和叶绿体(文章) | 真核细胞一日游| 可汗学院
image size: 2080x1562
植物细胞和动物细胞的完整结构图- 抖音
image size: 2880x2160
科学六年级KSSR Semakan 【微生物的种类】 。 。 。 下载链接: https://docs.google.com/presentation/d/1dbjnqwlrkAumsyFTItsasxWEdA_iUNhp/edit?usp\u003dsharing\u0026ouid\u003d115721240517870353563\u0026rtpof\u003dtrue\u0026sd\u003dtrue
image size: 1280x720
动植物细胞- Top 500件动植物细胞- 2025年11月更新- Taobao
image size: 1440x1440
几年前我为学校做的植物细胞模型: r/lego
image size: 4640x3472
6年级科学课本- 单元三微生物- Flip eBook Pages 1-18 | AnyFlip
image size: 1350x1800
动植物细胞模型手工制作真核材料包七年级初一生物作业细菌diy粘土自制初高中学生
image size: 1200x1200
生物体结构层次练习| PDF
image size: 768x1024
6年级科学课本- 单元三微生物- Flip eBook Pages 1-18 | AnyFlip
image size: 1350x1800
初一上册第5章细胞和生物体| PDF
image size: 768x1024
归纳3+细胞怎样构成生物体【必背知识】2021 2022学年七年级生物上册知识点归纳(人教版) | PDF
image size: 768x1024
我做了这个植物细胞的模型/图表: r/Minecraft
image size: 1920x1080
六年级科学微生物Flashcards
image size: 2010x2560
6年级科学课本- 单元三微生物- Flip eBook Pages 1-18 | AnyFlip
image size: 1350x1800
第1章第2节植物细胞| PDF
image size: 768x1024
PPT - 苏教版《科学》 六年级上册教材分析PowerPoint Presentation - ID:4149642
image size: 1024x768
图解六年级科学课本热知识- Flip eBook Pages 1-14 | AnyFlip
image size: 1269x1800
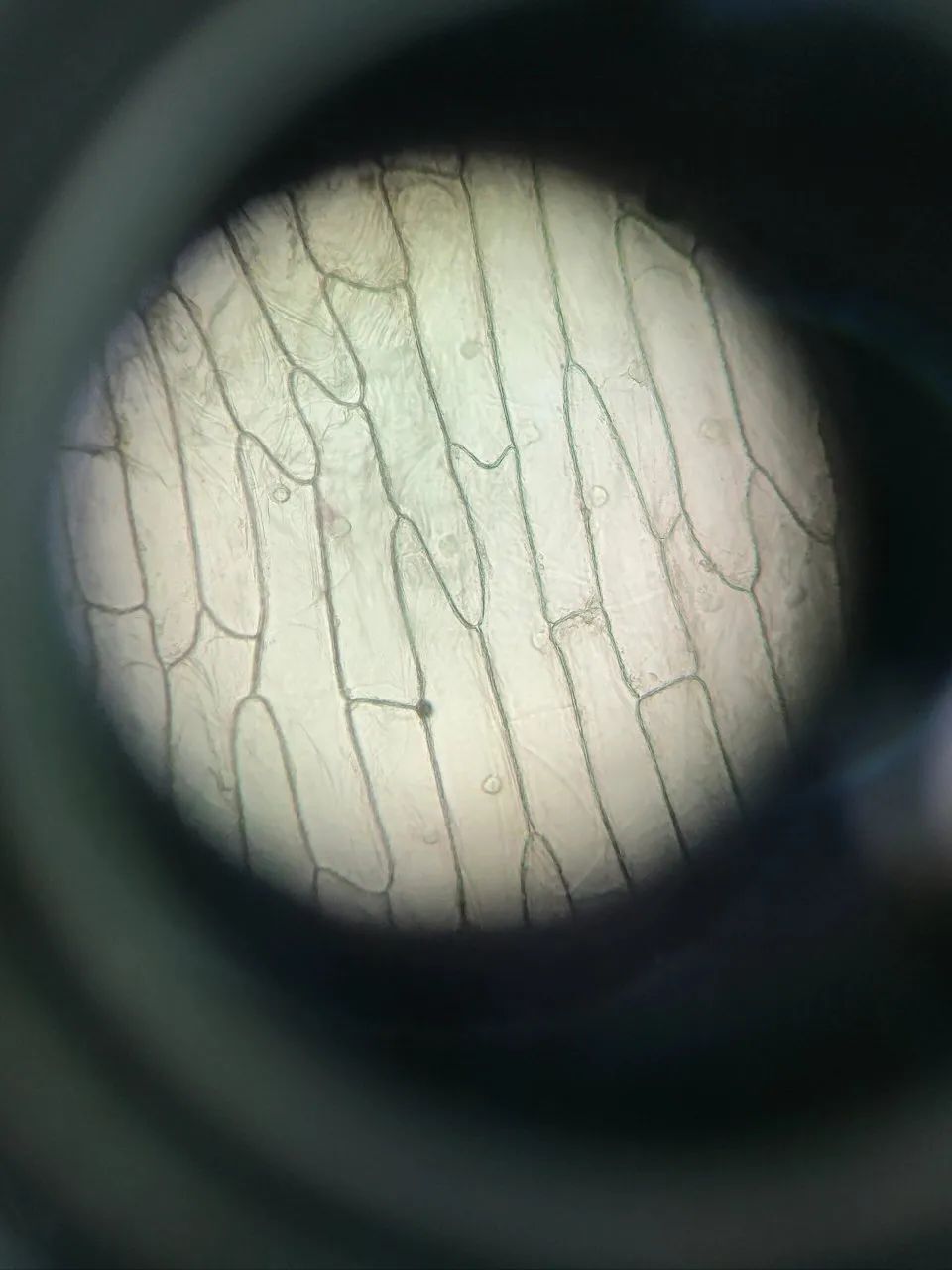
一轮复习:显微镜下真实的植物细胞- 腾讯云开发者社区-腾讯云
image size: 960x1280
新起点综合练习科学6A - Flip eBook Pages 1-20 | AnyFlip
image size: 1305x1800
一年级科学FUN笔记+练习(下册)第6课植物- meishan_900821 | 在线翻页PDF | FlipHTML5
image size: 1108x1600
动植物细胞- Top 500件动植物细胞- 2025年11月更新- Taobao
image size: 1200x1200
第12期知识报【六年级】 - 翻页书页数1-16 | AnyFlip
image size: 1315x1800
线粒体和叶绿体(文章) | 真核细胞一日游| 可汗学院
image size: 2356x2637
生物課
image size: 1530x2048
三小时,点燃孩子对STEM 的热情🔥 在探索中学习,在动手中成长,一起发现科学的乐趣!💡 🚨一年级到六年级的小朋友们!!🚨 ❗️ 千万别错过
image size: 1023x1280
三年级科学(植物) | Free Interactive Worksheets | 1126513
image size: 1000x1413
PPT - 苏教版《科学》 六年级上册教材分析PowerPoint Presentation - ID:4149642
image size: 1024x768
植物細胞有些不含細胞壁? 求解謝謝
image size: 2048x1006
2月Class 初一科学5 Learning Material1 | PDF
image size: 768x1024
三小时,点燃孩子对STEM 的热情🔥 在探索中学习,在动手中成长,一起发现科学的乐趣!💡 🚨一年级到六年级的小朋友们!!🚨 ❗️ 千万别错过
image size: 1080x1350
精编智能卓越Sains 6A - Flip eBook Pages 1-50 | AnyFlip
image size: 1315x1800
植物的繁殖| DOCX
image size: 2048x2650
PPT - 苏教版《科学》 六年级上册教材分析PowerPoint Presentation - ID:4149642
image size: 1024x768
初一生物校本9
image size: 2250x3000
六年级上册《科学》每课思维导图一览表28张,满分考试背它就够了_搜狐网
image size: 1080x826
今天才知道线粒体,就是我们细胞里产生能量的那些小东西,原来是古老的细菌!它们跟其他单细胞生物共生,大概在15亿年前就进化出来了。 : r/todayilearned
image size: 768x1024
六年级科学笔记和练习| PDF
image size: 1914x774
六年级科学食物的保存Quiz
image size: 1441x1478
韓斯頭殼- 國一生物《2-2細胞的構造》手繪筆記参上✏ 🔸自由存取哦🔸 下載、分享,隨時複習👌 #國中生物#會考衝刺#生物筆記#手繪| Facebook
image size: 877x1200
PRAKTIS KSSR SAINS 6 万宜科学练习6 - Flip eBook Pages 1-20 | AnyFlip
image size: 1080x1440
如何制作植物细胞3D模型(分步式学校项目指南)
image size: 1164x1407
人类细胞最详细的图像😯 : r/Weird
image size: 1389x1920
实力UASA模拟评估6年级科学- Flip eBook Pages 1-16 | AnyFlip
image size: 1024x768
[六年级科学] 微生物
image size: 1108x1600
一年级科学FUN笔记+练习(下册)第6课植物- meishan_900821 | 在线翻页PDF | FlipHTML5
image size: 1200x750
初二上册第6章植物的一生Quiz
image size: 1290x1777
成大醫學姊會考生物筆記分享
image size: 793x1121
七上《生物》重点知识背诵汇总- 教辅资料网
image size: 2448x3264
六年級自然課~微生物及水生植物探索| 老鬼老師的部落格
image size: 1143x2048
七、 細胞的渗透作用】 高張溶液高張溶液(濃鹽水):細胞失水萎縮:細胞失水萎縮。 高張溶液濃鹽水) 濃鹽水質壁分離:植物細質壁分離
image size: 793x1122
高考生物:新人教高中生物必修一知识点学霸笔记!_搜狐网
image size: 2048x2650
植物的繁殖| DOCX
image size: 1040x800
國一七年級下學期第二冊- 莫斯利細說自然科學國中理化生物地科教學網
image size: 768x1024
SAINS 人类神经系统| PDF
image size: 3264x2448
六年級自然課~微生物及水生植物探索| 老鬼老師的部落格
image size: 1440x1920
六年级科学课本(2) - Flipbook by 敦化小学图书馆| FlipHTML5
image size: 768x1024
第二单元复习知识点总结| PDF
image size: 1000x1413
三年级科学(植物) | Free Interactive Worksheets | 1126513
image size: 1448x2048
Untitled
image size: 1080x810
Untitled
image size: 1080x1533
國一上生物CH1+2重點複習,附上PDF檔PDF下載: https://drive.google.com/file/d/1nqz8ObphQNuqxd5SrOL1FPKWbYWVvLKT/view?usp\u003dsharing
image size: 2048x2048
生物老师太有才!把初中生物知识点做成图,全班学生都考98分!_搜狐网
image size: 1000x1413
最新版】人教版七年级上册生物:第一单元第一、二章测试卷(含答案) - 【七年级生物】
image size: 2400x1088
𝐂𝐧𝐟 - 🌏 教材天堂𝗣𝗮𝗴𝗲 下单链接🔗 cnfeducation.com/products/FL016 (🌸 备注您要的练习编号/截图给我🌸) | Facebook
image size: 1273x1800
三年级科学(植物) | Free Interactive Worksheets | 1126513
image size: 1440x1920
Recognizing Plant Cell authors: Fen Liu | Plantae
image size: 749x1470
六年级科学笔记- Flip eBook Pages 1-26 | AnyFlip
image size: 2048x2650
六年级科学课本(Page 214) - Flipbook by 振华学校电子图书馆Perpustakaan Digital SJKC CHIN HWA | FlipHTML5
image size: 1440x1920
初中七年级生物上、下册图文知识点合集!有图记忆更深刻!_搜狐网
image size: 2048x2900
植物的繁殖| DOCX
image size: 1200x1553
六年级科学课本BUKU TEKS SAINS T6 KSSR SEMAKAN (Page 222) - Flipbook by TAM SOOK WAN Moe | FlipHTML5
image size: 1920x1080
Untitled
image size: 1318x1800
自然1年級題目完成(已審題) | PDF
image size: 2048x2650
科学5-6年级(中文) - 复习旧试卷- Studocu
image size: 1080x751
实验室测试将通过分析其分子来定义橄榄油的感官特征- Olive Oil Times
image size: 1080x1440
Discover more galleries
December 2025
Centros De Mesa Para Bodas En La Playa Estilo Boho
/2025-12/centros-de-mesa-para-bodas-en-la-playa-estilo-boho
December 1, 2025
Aldo Marinelli Naples Italy
/2025-12-01/aldo-marinelli-naples-italy
March 11, 2025
Damassa Ravenna Orari
/2025-03-11/damassa-ravenna-orari
April 2025
Die Hochzeit Von Nicholas Sparks
/2025-04/die-hochzeit-von-nicholas-sparks